內容簡介
情緒本身不是問題,它正指出問題所在
覺察情緒、解讀自己、感謝情緒
三個步驟養成自我療癒的原子習慣
我們一般人喜歡把情緒分成正面情緒,負面情緒,這樣的二分法是種謬誤。即使是憂鬱、嫉妒、哀慟,都是我們不該排斥的情緒。
全球知名情緒研究者卡拉·麥卡倫告訴我們,很多人會不喜歡負面情緒,但有問題的不是情緒本身,而是「到底是什麼」讓這個情緒產生?
每種情緒都是個信使,反映當下我們內在真實的狀態,我們不僅應該「不殺來使」,還更要跟這信使合作,解讀訊息、了解自己,排除對我們真正有害的事,恢復內在的平衡。
◎每個情緒,有不同的訊息與作用
情緒背後的不同的訊息。
~憤怒:你所在乎的事情受到侵犯,幫助你設立界限。
當憤怒升起,不要壓抑,要問自己:
我在乎什麼?
什麼是我想保護與恢復的?
~焦慮:關注並擔憂未來,幫助你做好必要的準備。
當焦慮升起,不要排斥,要問自己:
我現在在擔心什麼?
此刻真正需要做的是什麼?
~混亂:焦慮與恐懼的掩護面具,為避免你胡亂衝刺,幫助你強迫停頓以便重整。
當混亂發生,不要慌張,要問自己:
我該如何想辦法先保持無為?
我的初衷是什麼?
◎與情緒合作,完成自我療癒練習
在這本書中,不只是了解情緒,作者提供許多工具,來幫助我們做些改善困境,找回內在平衡。這些工具與練習包括:
˙「有意識的抱怨」練習:不是不可以抱怨,是怎麼抱怨比較好?
˙「道德同理八卦」練習:如何邊說他人八卦邊發揮自我了解與療癒作用?
˙「燒毀心理契約」練習:揪出不適合自己的信念,消除它。
˙「重新協議心理契約」練習:重新採取更合理、更適合自己的信念。
◎4大情緒家族,17種情緒感受
本書詳細列出憤怒、恐懼、悲傷與幸福等4大情緒家族,17種情緒:憤怒、冷漠與厭煩、羞愧與罪惡感、仇恨、恐懼、焦慮與擔憂、混亂、嫉妒、孤獨、羨慕、恐慌、悲傷、哀慟、憂鬱、自殺衝動、幸福、滿足、喜悅、壓力與阻力等。
每次有情緒發生,都是一次自我了解與療癒的契機。
◎本書特色與用法:
˙大致瀏覽一遍,約略了解每個情緒真正的功用。
˙每當情緒升起,找到該情緒篇章,了解情緒要告訴你的事,並做練習題。
˙直接在書上寫練習題,或另準備筆記本,寫在私密的手札中。
˙無法清楚辨別情緒時,查閱書後的情緒詞彙表,找到精準的情緒感受。
作者介紹
卡拉·麥拉倫(Karla McLaren)
一位獲獎無數的作家、教育者、職場顧問和社會科學研究者。她開創出全新的情緒理論,揭示情緒背後的天賦,並對情緒進行分類,細究每個情緒的功能、所傳遞的智慧,以及該如何妥善應對。她是「情緒動力公司」(Emotion Dynamics Inc.)的創辦人兼執行長,也開設了一個線上學習社群「同理學院」(Empathy Academy)。她的應用工具「動力情緒整合」(Dynamic Emotional Integration,簡稱DEI),重新評價了各種情緒,不僅為「負面」情緒重新定位,也為自我覺察、有效溝通和健康的同理心等範疇,開拓出令人驚豔的新途徑。全球各地都有獲得DEI認證的專業人士,你可以在 empathyacademy.org 找到他們。
DEI也融入了卡拉首創的「同理心六大核心面向」模型,這一模型凸顯了健康同理心中的所有運作過程,使它們變得平易近人,人人都能理解並運用。卡拉的著作已被翻譯成十多種語言,包括《情緒想告訴你的事》(The Language of Emotions)、《職場情緒的力量》(The Power of Emotions at Work)、《擁抱焦慮》(Embracing Anxiety)以及《同理心的藝術》(The Art of Empathy)等書。
王子敏(譯者)
喜愛戲劇與文字,現為自由工作者。譯有《心靈家書的療癒力量》等書。
目錄
作者的話
第一部 各種情緒中蘊含的智慧
情緒是什麼?它們為什麼產生?
發掘你已經具備的情緒技能
認識情緒的獻禮與技能
關於情緒的自我問答
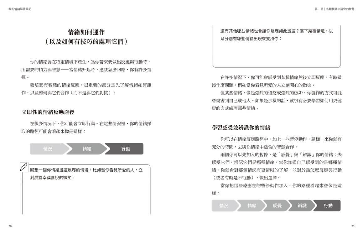
情緒如何運作(以及如何有技巧的處理它們)
成為情緒高手的4個關鍵
第二部 同理心正念練習
什麼是「同理心正念」練習?
接地並集中注意力
親手接地練習
定義你的界限
有意識的抱怨
與夥伴一起有意識的抱怨
道德同理八卦
燒毀心理契約
重新協議心理契約
回春
第三部 17種情緒
憤怒家族
憤怒:高貴的戒哨兵
冷漠(或厭煩):憤怒的保護面具
羞愧與罪惡感:恢復正直
仇恨:看透一切的鏡子
恐懼家族
恐懼:本能、直覺與行動
焦慮:專注、動力與完成
混亂:恐懼與焦慮的療癒面具
嫉妒:關係雷達
羨慕:互動雷達
立即恐慌:強大的保護者
定格恐慌:治癒的見證人
悲傷家族
悲傷:水瓶
哀慟:靈魂的深河
情境型憂鬱:巧妙的停滯狀態
自殺衝動:黎明前的黑暗
幸福家族
幸福:愉悅與可能性
滿足:讚賞與認可
喜悅:親和力與交流
第四部 支持你的情緒生活
多少情緒算是太過?
情緒詞彙表
其他非特定情緒詞
參考資源
序/導讀
各界推薦
王意中|王意中心理治療所所長、臨床心理師
田定豐|心靈作家、聲波療癒師
周慕姿|心理師、心曦心理諮商所創辦人
洪仲清|臨床心理師
洪培芸|「人生五書」作者、臨床心理師
胡展誥|諮商心理師
留佩萱|美國諮商教育與督導博士
曾心怡|臨床心理師、伴旅心理治療所所長
蘇益賢|臨床心理師
蘇絢慧|諮商心理師、璞成心遇空間心理諮商所所長
「每個情緒皆自然存在,並賦予各自的意涵,等待你我的探尋和了解。」——王意中/王意中心理治療所所長、臨床心理師
「看見情緒,了解情緒,才能駕馭情緒。」——田定豐/心靈作家、聲波療癒師
「深度了解情緒,就能借力使力,療癒自己,更活出自己。」——洪培芸/「人生五書」作者、臨床心理師
「越來越多的推廣在告訴我們要與情緒共好,這本書會告訴我們不與負面情緒分裂的方式,接納自我將會是可見並且可行的。」——曾心怡/臨床心理師、伴旅心理治療所所長
「本書將抽象的情緒管理理論轉化為實用的日常練習,實用、好上手,誠摯推薦!」——蘇益賢/臨床心理師
「情緒的覺察可以成為你的超能力。在這本書中,作者提供強大的練習活動,讓你了解情緒,取得其中的智慧。跟著作者的引導,你會深入挖掘與探索自身無盡美妙的內在世界。」——黛比‧索倫森博士(Debbie Sorensen)/哈佛大學臨床心理學家
「獲取情緒的智慧,是了解自己與做出更好決定的關鍵要素。這本精采的書幫助讀者循著簡單的練習,接收自身情緒中寶貴的獻禮與技能。」——薇芮·科根(Ve red Kogan)/「心態遊戲」Podcast主持人、動能研究中心執行長
「卡拉‧麥拉倫這本新作的精髓,可被總結成她在前言提到的3個重點:「你的情緒不是問題,它們是為了幫助你處理問題而出現,學習它們的語言,你會改變人生。這本書無疑能讓人擁有更健全的心智、更美好的關係、更豐盛,讓整體人生更成功滿足。」——安妮塔.諾瓦克(Anita Nowak)博士/《目的性同理心》作者
「這本書的美好在於,運用許多能讓你更理解、更接納自己的問答與練習,回歸自我。作者的這番工夫提醒了我們,情緒之所以存在是因為我們需要它們,如果學會它們的語言,能讓我們澈底改變情緒商數,轉化我們與人的關係。善用這本書,你會變得更健全。」——麥可·麥克雷(Michael T. Mcray)/人生教練和《我不是你的敵人》的作者
作者的話
很高興你翻開此書,歡迎來到動人的情緒世界。數十年來我探索、學習、研究情緒之中所蘊含令人驚嘆的智慧,我很開心能與你分享這些智慧與其療癒本質。
不過,我明白你不是這樣看待情緒的,在你的經驗中可能將情緒視爲問題,不論對自己或其他人的表現都這樣看待。你所學到的可能是某些情緒是負面或者不必要的,而某些情緒屬於正面的,應該盡可能頻繁的感受到才好。
但是你或許也和多數人一樣,還不明白這些重要事:
1.情緒是什麼?
2.為何情緒會出現?
3.情緒是怎麼運作的?
4.如何有技巧的處理各種情緒?
多數人沒有受過什麼情緒教育,當情緒出現時,我們通常不知道該怎麼做。即使是我們日常使用的語言,都可以看出我們不太知道如何運用可行的方式與情緒連結。
舉例來說,當你想到「情緒性的」(emotional)這個詞的時候,你腦中會想到什麼?情緒性的人很睿智?還是他們很不理性呢?是腳踏實地專心一致,還是不穩定呢?情緒性的人值得信任嗎?還是你會想要離他們遠一點呢?
當你或有人被稱為情緒化的,那代表什麼意思花些時間寫下一位情緒化的人可能會呈現出來的特質。
對多數人來說,「情緒性」一詞帶有負面的意涵,當我們說某人(或自己)情緒性,那可不是一種稱讚!感受與展現情緒已經變成一個問題,而這對任何人都沒有幫助,因為情緒是我們之所以能夠思考、做決定、行動、夢想與愛的基本配備。情緒讓我們能夠與自己、與他人、與我們的周遭世界連結。
而「情緒性」這個說詞非常草率,因為我們甚至不知道在講的是哪些情緒。我們在情緒性的人身上看見的是生氣,或者看到悲傷、喜悅、焦慮、羨慕恐慌、幸福還是羞愧呢?出現了哪些情緒?還是那不重要呢?
事實上,那很重要,因為情緒對於凸顯你是怎樣的一個人,是非常必要的元素。
了解情緒對於身心健康至關重要
每個想法、每個選擇、每段關係、每個夢想、每個失敗、每個勝利、每個決定,以及你所做的每項行動,都是直接由你的情緒所引導的。就因為是這樣,了解並學會它們的語言至關重要。
最值得注意的事情是:你的情緒本身並不是問題!情緒出現是為了幫助你處理問題。它們為你帶來獻禮與技能,像是設定界限(憤怒),直覺(恐懼),動機(焦慮),放鬆(悲傷),以及健康的自尊(滿足)。
每個情緒都蘊含著你從別處無法獲得的智慧、助益與技能,而其中的每一項都無比重要。當你學會情緒的語言,你會改變你的人生。
歡迎來到情緒解讀練習的世界
這本練習書可搭配我的前作《情緒想告訴你的事》(The Language of Emotions),深入探索17種獨特的情緒,以及「同理心正念練習」(Empathic Mindfulness practice),這項練習出自我的療癒應用工具「動態情緒整合」(Dynamic Emotional Integration®,簡稱DEI),運用這些概念與練習,你可以學會如何獲取每個情緒中的資訊與智慧。這本練習書也收錄許多自我照顧與溝通練習,幫助你培養健康的情緒生活、健康的關係與健康的同理心。
內文試閱
焦慮:專注、動力與完成
焦慮的獻禮與技能:動力、遠見、專注、準備、拖延準備的支持系統。
焦慮的內心問題:是什麼導致這種感覺?真正需要做的是什麼?
焦慮的細微差別:
輕微的焦慮:有能力、頭腦清晰、有條理、做好萬全準備
中等的焦慮:活躍、不安、具前瞻性、主動
強烈的焦慮:富有成就、富有動力、瘋狂、精力充沛
焦慮幫助你為未來做出計畫,著手做你必須完成的事情,並在你需要完成的時間內準時達成。請注意:如果你的焦慮之中,帶有懼怕與危險的感覺,你的救命情緒恐慌已經參與其中。學習分辨這兩種基本情緒是很重要的,因為他們分別需要運用不同的練習!
焦慮(或擔憂)是種聚焦在未來的驅動情緒,著重於可能即將發生的變化、問題或者契機。焦慮幫助你做計畫、做準備,組織你必須完成的任務,讓你準時完成。當你需要拖延的時候,焦慮也會支持你。
請思考並填寫下列問題:如果某些事你總是在逃避,你的焦慮如何出現幫助你完成它們?
如果有些事情你總是準時完成,這些跟你逃避的事情有何差別?這兩種任務分別屬於怎樣的情緒氛圍?
壓抑你的焦慮並不是件好事,因為它還是會不斷的浮現——它有很重要的任務要完成!然而在強烈的焦慮迴圈下表露焦慮也會很麻煩;它會同時引導你往五個不同方向前進。會有幫助的練習是轉向你的焦慮並詢問它,真正需要做的是什麼?
如果你聚焦在自己,並問自己該做什麼,你就可以把全部的覺察力放在那個情況上。當你能學會辨認自己的焦慮、專注自己,並用心應對它,你就能獲得其中的遠見、計畫與激勵這些獻禮!
拖延的重要
許多人把拖延視為問題或懶惰的象徵,不過拖延的原始意涵是「明天的事」或者「延後到早上」。在許多情況下,不急著行動而是稍待片刻讓想法沉澱一下是很重要的。拖延給你喘息空間,以便讓創意可以流動。
請思考並填寫以下問題:當你開始拖延,你最喜歡做的拖延活動是哪些?
這些活動提供了什麼樣的釋放效果?
關於焦慮有意識的問題
溫和的提問練習幫助你直接面對你的焦慮,並一一辨識它所對應的難題,以便你可以組織你所有的任務、顧慮與想法。你可以從逐一(出聲)詢問自己這件事是否需要做開始。
話語真的是關鍵,因為焦慮的著眼超前,它會讓你陷入一連串活動,實際上卻完全沒有進展。你的焦慮為你帶來龐大能量幫助你完成事情,不過它需要你幫它理出條理並集中焦點。
把事情寫下來也很有幫助。寫下來是實質表達你的焦慮,察覺到它們,並有意識的組織它們的一種方式。你可以做條列式清單,或者更流暢形式的心智圖,端看哪一種方式對你最有用。
簡單的說出或寫下你的焦慮,就是一種情緒智能行動,幫助你把焦慮組織聚焦,以便可以讓你自己安定下來。運用這種快速又聚焦的覺察練習,你可以獲得焦慮的獻禮,找出任何即將到來的任務,組織所有完成任務所需要的事物,並且支持你自己與你的焦慮。
如何有意識的詢問你的焦慮
1. 運用清楚的說詞像是「好了,我現在要有意識的詢問我的焦慮。」來開始進行「有意識的詢問」練習。
2. 詢問你的焦慮,現在真正需要做的是什麼事?記得要寫下答案!如果你需要一些協助,可以問以下這些可能會有幫助的問題:
˙我過去曾經達成或完成哪些與此相似的事情?
˙我有哪些強項與資源?
˙我可以把某些任務委託給他人嗎?
˙有沒有任何即將到來的截止期限?
˙有什麼還沒完成的事嗎?
˙我需要準備什麼?
˙我此刻可以完成哪一項小任務?
3. 當你感覺已經完成,用「謝謝你,焦慮。我已經完成了。」這樣的說詞,來結束「有意識的詢問」練習。
4. 當你做完詢問,再做一項(或多項)你或你的焦慮找出來的任務,同時也做些有趣、務實或者輕鬆的事。
好好照顧自己,請記住焦慮一直都關照著你,並且希望幫助你!

我的收藏







所有書籍
商業理財
親子教養
文學小說
人文科普
藝術風格
心理勵志
健康生活
飲食食譜
資訊語文
漫畫 



