內容簡介
・輕鬆掌握日文50音,記憶無壓力!
・詳細筆順教學,搭配基礎單字,學習更紮實!
這是一本專為華語圈日語學習者所量身打造的日文習字帖。書籍內容豐富紮實,既適合自學使用,也適合搭配實體或線上教學,從零開始無痛學習,輕鬆熟記日文五十音。
本書不僅詳細介紹了每個假名的筆畫步驟,還配有相對應的單字,幫助讀者在學習五十音的同時,試著發音出實際的字彙。此外,漢字部分也標註假名,單字亦標注了高低重音的位置,練習部分亦舉出清音與濁音、有無促音或長音、等相似單字的用例,方便學習者比較練習,掌握正確的發音。
書中也穿插了簡單的日常打招呼用語和日文輸入法教學等實用的篇幅,並搭配輕鬆插圖,讓學習過程更加有趣。書末的附錄更是詳細解說了日語的語調與發音規則,是一本無論是日文學習者還是日語教學者都不可錯過的入門寶典!
作者介紹
目白JFL教育研究會
為台日兩地經驗豐富的日文老師所組成,專門編寫為中文母語人士量身打造的日文學習教材。
TiN老師
自2000年踏入日語教學的世界,迄今已20餘年。在台期間從事日語成人會話、JLPT檢定教學及日語語法專欄著作。2013年移民日本後,持續編寫針對華語圈學習者的日本語能力試驗考試用書,著作全數皆由想閱文化獨家發行。東吳大學日本語文學系、日本語教育能力檢定試驗合格、420小時日本語教師養成講座修畢、曾任台北市、新北市知名英日語中心講師、檢定證照、成人會話課程企劃研發、著名日語學習雜誌專欄主筆、想閱文化日語叢書統籌規劃。
李欣倫(協力編輯)
李欣倫日語 創辦人 李欣倫老師。畢業於台大日文系及日文研究所。現任台大日文系兼任講師,獲選為台大教學傑出與教學優良兼任講師。2017年在台北創辦「李欣倫日語」補習班,與一群專業、認真又溫暖的老師,推廣外語學習。目前開設有日語、韓語課程。日語教學經驗至今20餘年,無論在校內或校外,皆致力於帶給學生們一週最愉快的學習時光、啟發學生們學習的熱情,進而能終生學習、豐富人生。
目錄
清音、濁音與半濁音、長音、促音、鼻音(撥音)、拗音、拗音的長音、片假名特殊音
一、平假名清音
① 平假名清音「あ・い・う・え・お」
② 平假名清音「か・き・く・け・こ」
③ 平假名清音「さ・し・す・せ・そ」
④ 平假名清音「た・ち・つ・て・と」
⑤ 平假名清音「な・に・ぬ・ね・の」
⑥ 平假名清音「は・ひ・ふ・へ・ほ」
⑦ 平假名清音「ま・み・む・め・も」
⑧ 平假名清音「や・ゆ・よ」
⑨ 平假名清音「ら・り・る・れ・ろ」
⑩ 平假名清音「わ・を・ん」
綜合練習~清音句子唸唸看
二、平假名濁音&半濁音
① 平假名濁音「が・ぎ・ぐ・げ・ご」
② 平假名濁音「ざ・じ・ず・ぜ・ぞ」
③ 平假名濁音「だ・ぢ・づ・で・ど」
④ 平假名濁音「ば・び・ぶ・べ・ぼ」
⑤ 平假名半濁音「ぱ・ぴ・ぷ・ぺ・ぽ」
綜合練習~清音濁音比比看
三、平假名長音、促音與鼻音
① 長音
② 促音
③ 鼻音
四、平假名拗音
① 平假名拗音「きゃ~にょ」
② 平假名拗音「ひゃ~りょ」
③ 平假名拗音「ぎゃ~ぴょ」
綜合練習~拗音與促音的單字
試著打招呼吧 / 試著來對話吧
五、片假名清音
① 片假名清音「ア・イ・ウ・エ・オ」
② 片假名清音「カ・キ・ク・ケ・コ」
③ 片假名清音「サ・シ・ス・セ・ソ」
④ 片假名清音「タ・チ・ツ・テ・ト」
⑤ 片假名清音「ナ・ニ・ヌ・ネ・ノ」
⑥ 片假名清音「ハ・ヒ・フ・ヘ・ホ」
⑦ 片假名清音「マ・ミ・ム・メ・モ」
⑧ 片假名清音「ヤ・ユ・ヨ」
⑨ 片假名清音「ラ・リ・ル・レ・ロ」
⑩ 片假名清音「ワ・ン」
綜合練習~片假名清音單字唸唸看
六、片假名濁音&半濁音
① 片假名濁音「ガ・ギ・グ・ゲ・ゴ」
② 片假名濁音「ザ・ジ・ズ・ゼ・ゾ」
③ 片假名濁音「ダ・デ・ド」
④ 片假名濁音「バ・ビ・ブ・ベ・ボ」
⑤ 片假名半濁音「パ・ピ・プ・ペ・ポ」
綜合練習~片假名濁音半濁音單字唸唸看
七、片假名長音、促音與拗音
① 片假名長音單字唸唸看
② 片假名促音單字唸唸看
③ 片假名拗音「キャ~ニョ」
④ 片假名拗音「ヒャ~リョ」
⑤ 片假名拗音「ギャ~ピョ」
⑥ 片假名拗音單字唸唸看
⑦ 片假名特殊音單字唸唸看
試著打字看看 / 試著來數一數
※附錄
1、日語的「拍」
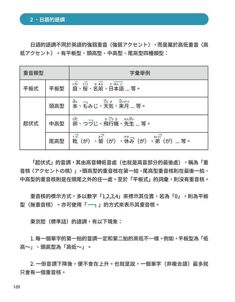
2、日語的語調
3、助詞「の」的語調
4、日語的母音
5、日語的子音
6、促音「っ」的發音法
7、鼻音「ん」的六種發音
8、有聲音與無聲音
9、母音無聲化
10、「が」行鼻濁音

我的收藏













所有書籍
商業理財
親子教養
文學小說
人文科普
藝術風格
心理勵志
健康生活
飲食食譜
資訊語文
漫畫 



